• Решите пожалуйста)) Срочно нужно!! Заранее огромное спасибо!!!

    question img

Ответы 2

  • Огромное спасибо!!! А остальное??)
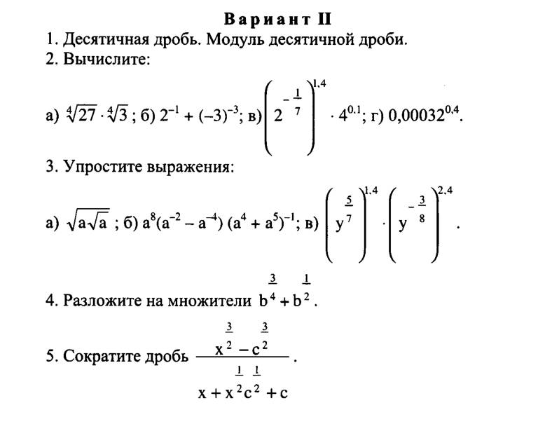
  • 2.   \sqrt[4]{27} * \sqrt[4]{3} =  \sqrt[4]{27*3} = \sqrt[4]{ 3^{3}*3}  = \sqrt[4]{3^{4}} = 3  2 2^{-1}  +   (-3)^{-3} =  \frac{1}{2}  +  \frac{1}{(-3)^{3}}  =  \frac{1}{2}  -  \frac{1}{3^{3}} =   \frac{1}{2}  -  \frac{1}{27}  =  \frac{27 - 2}{54}  =  \frac{25}{54}  (2^{- \frac{1}{7} } )^{1,4} *  4^{0,1}   =  2^{- \frac{1}{7}* \frac{14}{10} }  *  ( 2^{2})^{0,1}  = 2^{-0,2} *   2^{0,2}  =  2^{-0,2 + 0,2}  = 2^{0} = 1  0,00032^{0,4}  =  ( 0,2^{5} ) ^{0,4}  = 0,2^{5*0,4}  = 0,2^{2}  = 0,043.     \sqrt{ a\sqrt{a} }   =   \sqrt{a *  a^{ \frac{1}{2} } } =  \sqrt{a^{ \frac{3}{2} }}  = (a^{ \frac{3}{2} })^ \frac{1}{2}  =  a^{ \frac{3}{4}} 4.     b^{ \frac{3}{4} } +  b^{ \frac{1}{2} } =  b^{ \frac{2}{4} +\frac{1}{4}   } +  b^{ \frac{1}{2} } =  b^{ \frac{2}{4} }* b^{ \frac{1}{4} }  +  b^{ \frac{1}{2} } =  b^{ \frac{1}{2} }* b^{ \frac{1}{4} }  +  b^{ \frac{1}{2} } = b^{ \frac{1}{2} }* (b^{ \frac{1}{4} }  + 1) 5.   \frac{ x^{ \frac{3}{2} }  -   c^{ \frac{3}{2} }   }{x +  x^{ \frac{1}{2}} *c^{ \frac{1}{2}} +  c} }  =  \frac{ (x^{ \frac{1}{2} }) ^{3}   -   (c^{ \frac{1}{2} } ) ^{3}  }{x +  x^{ \frac{1}{2}} *c^{ \frac{1}{2}} +  c} }  =   \frac{ (x^{ \frac{1}{2} }  -   c^{ \frac{1}{2} } ) *( {x +  x^{ \frac{1}{2}} *c^{ \frac{1}{2}} +  c} ) }{x +  x^{ \frac{1}{2}} *c^{ \frac{1}{2}} +  c} }  =   x^{ \frac{1}{2} }  -   c^{ \frac{1}{2} }
    • Автор:

      kit-kat
    • 6 лет назад
    • 0
  • Добавить свой ответ

Войти через Google

или

Забыли пароль?

У меня нет аккаунта, я хочу Зарегистрироваться

How much to ban the user?
1 hour 1 day 100 years