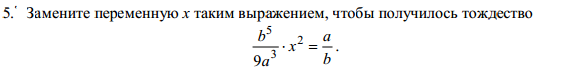
• Помогите пожалуйста,Замените переменную х таким выражением чтобы получилось тождество ,8 класс

    question img

Ответы 1

  • x^2= \frac{a}{b}: \frac{b^5}{9a^3} \\ x^2= \frac{a}{b}*\frac{9a^3}{b^5} \\ x^2= \frac{9a^4}{b^6} \\ x= \sqrt{\frac{9a^4}{b^6}} \\ x= \frac{3a^2}{b^3}
    • Автор:

      chaimaxnn
    • 6 лет назад
    • 0
  • Добавить свой ответ

Войти через Google

или

Забыли пароль?

У меня нет аккаунта, я хочу Зарегистрироваться

How much to ban the user?
1 hour 1 day 100 years