• Очень срочно нужно!!! Кто понимает физику, решите пожалуйста!!!!
    Вот задачи , решите пожалуйста, какие сможете. Буду оч оч благодарна!

    1. Определите полную механическую энергию пружинного маятника при свободных гармонических колебаниях с амплитудой А=2 см,если коэффициент жесткости его пружины k=200Н/м.

    2. Определите полную механическую энергию пружинного маятника при свободных гармонических колебаниях,если масса его грузика m=0,2 кг, а модуль его скорости при прохождении положения равновесия v=0,1 м/c.

    3. Рассчтайте период свободных гармонических колебаний пружинного маятника,если масса его грузика m=0,3 кг, а жесткость его пружины k=30H/м.

    4. Определите модуль максимальной скорости грузика массой m=0,1 кг пружинного маятника при свободных гармонических колебаниях. Жесткость легкой пружины k=400H/м. Амплитуда колебаний грузика А=5 см.

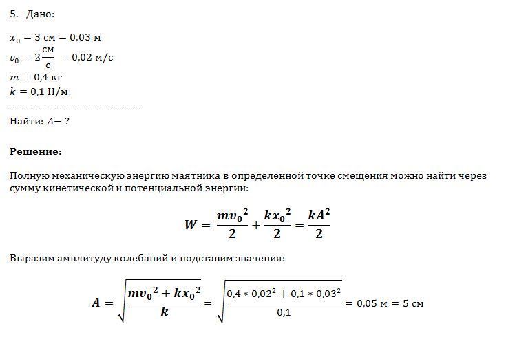
    5. В начальный момент времени грузик пружинного маятника сместили из положения равновесия на х0 (икс нулевое)=3см и придали ему скорость,модуль которой v0( в нулевое)=2 см/с. Масса грузика m=0,4 кг, а жесткость пружины k=0,1 Н/м. Определите амплитуду колебаний грузика.

Ответы 1

  • Решение во вложениях:

    answer img
    answer img
    answer img
    answer img
    answer img
  • Добавить свой ответ

Войти через Google

или

Забыли пароль?

У меня нет аккаунта, я хочу Зарегистрироваться

How much to ban the user?
1 hour 1 day 100 years