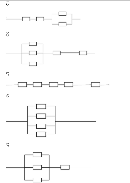
• На рисунках представлены соединения одинаковых резисторов, сопротивлением по 2 Ом каждое. Расположите цепи в порядке возрастания их общего сопротивления:

    question img

Ответы 1

  • Сначала высчитаем сопротивление для каждой цепи 1) 5 Ом 2) 4,67 Ом 3) 10 Ом 4) 0,5 Ом 5) 2,67 Ом Ответ:4 5 2 1 3
  • Добавить свой ответ

Еще вопросы

Войти через Google

или

Забыли пароль?

У меня нет аккаунта, я хочу Зарегистрироваться

How much to ban the user?
1 hour 1 day 100 years