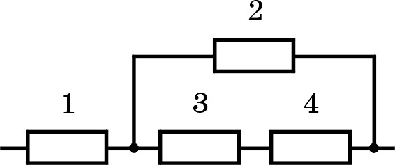
Четыре одинаковых резистора соединены, как показано на рисунке. Определите общее сопротивление участка цепи, если сопротивление каждого из резисторов = 3 Ом
Предмет:
ФизикаАвтор:
charliecarpenterДля решение нужно знать параллельное и последовательно соединения резисторов.
Найдём сопротивление на резисторах 3 и 4. R34 = 3+3=6 Ом
Далее найдем R234 = 3*6/3+6 = 2 Ом.
И последнее действие R1234 = 3 + 2 = 5 Ом.
Ответ: 5 Ом
Автор:
osbornДобавить свой ответ
составить 10 предложений о домашнем животном например собака по английскому языку и перевод
Предмет:
Английский языкАвтор:
sophia77Ответов:
Смотреть
cos2x - sinx=0,5 [3п\2 ; 5п\2]
составьте уравнения реакций при помощи которых можно осуществить следующие превращения C2H6⇒ C2H4⇒ C2H5OH
Предмет:
БиологияАвтор:
wayneklineОтветов:
Смотреть