• помогите пожалуйста, не сходиться с ответом , не могу понять где ошибка

    question img

Ответы 1

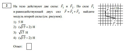
  • Вектор F₂ - это направленный отрезок, соединяющий конец вектора F₁ с концом вектора F. Теперь по т. Пифагора найдем его длину.F₂²=3²+4²F₂²=25F₂=5H
  • Добавить свой ответ

Войти через Google

или

Забыли пароль?

У меня нет аккаунта, я хочу Зарегистрироваться

How much to ban the user?
1 hour 1 day 100 years