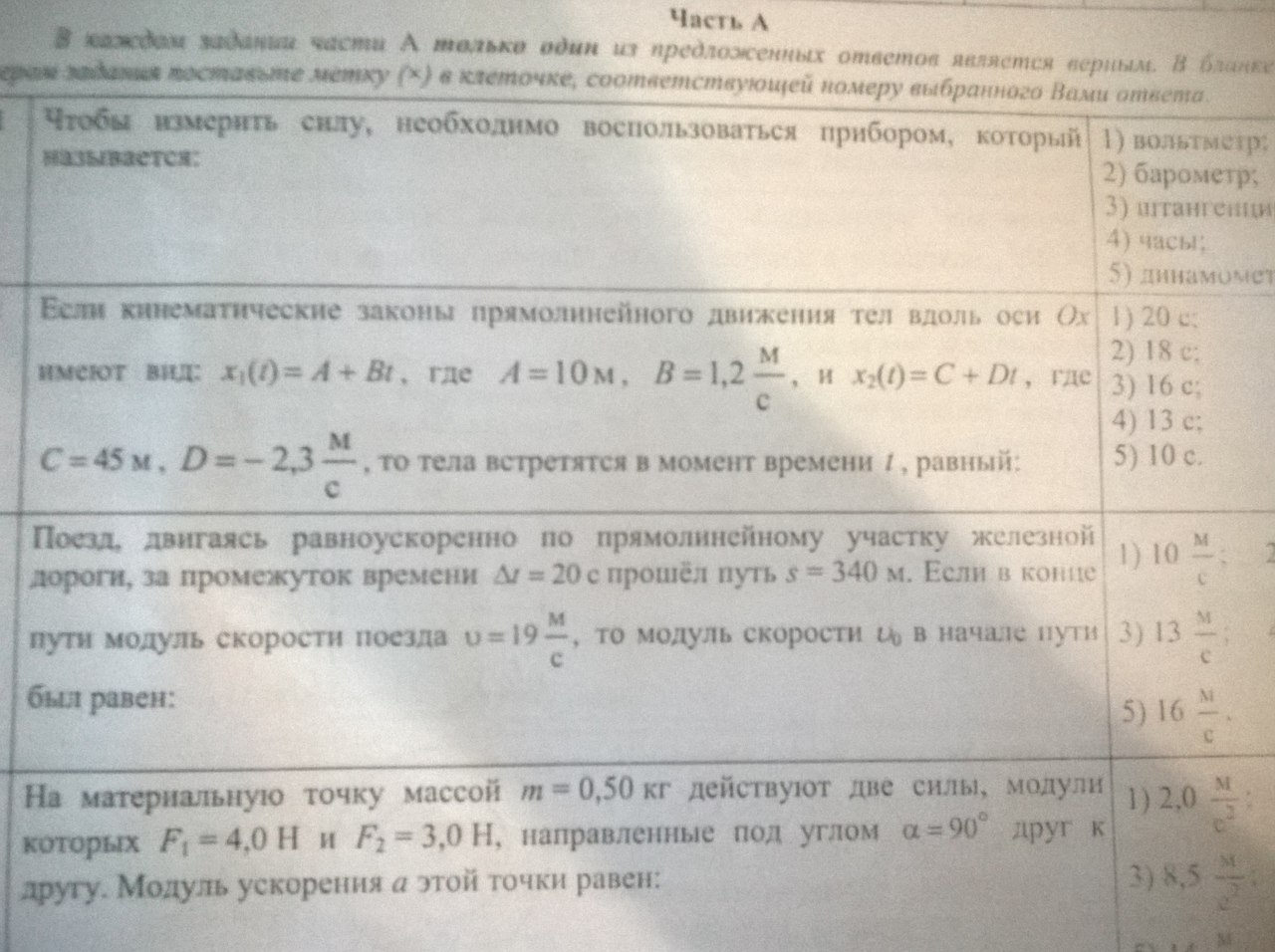
• 2 вопрос, где про кинематические законы ... Помогите решить, как это решаеться? Интересует именно решение

    question img

Ответы 1

  • х₁(t) = 10+1,2tx₂(t) = 45 - 2,3t10+1,2t = 45 - 2,3t1,2t+2,3t = 45-103,5t = 35t= 35/3,5t=10cОтвет: (5)
    • Автор:

      yolanda
    • 6 лет назад
    • 0
  • Добавить свой ответ

Войти через Google

или

Забыли пароль?

У меня нет аккаунта, я хочу Зарегистрироваться

How much to ban the user?
1 hour 1 day 100 years