• На оси координат показаны тела, их скорости (рис. 14).
    а) Определить начальные координаты первого и второго тела.
    б) Записать для каждого тела уравнение зависимости координаты от времени - х (t).
    в) Найти место и время встречи аналитически и графически.
    г) Построить график vx(t).
    д) Найти координату каждого тела через 4 ч.
    е) Найти путь, пройденный каждым телом за 6 ч.

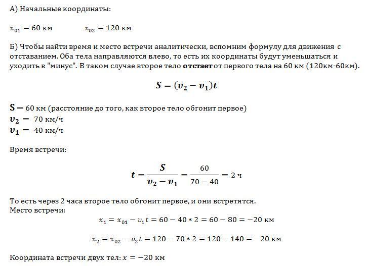
    question img

Ответы 1

  • Решения во вложениях:

    answer img
    answer img
    answer img
    answer img
  • Добавить свой ответ

Войти через Google

или

Забыли пароль?

У меня нет аккаунта, я хочу Зарегистрироваться

How much to ban the user?
1 hour 1 day 100 years