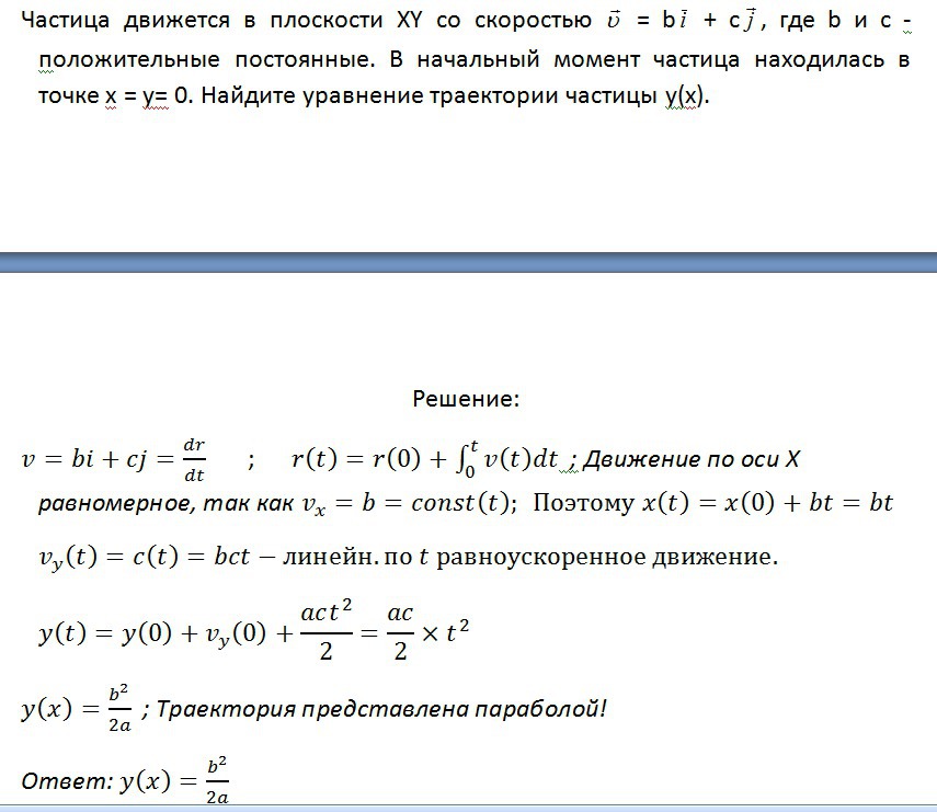
• Частица движется в плоскости XY со скоростью = b + c , где b и с -положительные постоянные. В начальный момент частица находилась в точке х = у= 0. Найдите уравнение траектории частицы у(х).

    Вопрос на фото, с решением! но я в нем не уверен! прошу помощи!

    question img

Ответы 5

  • чесно говоря в том то и проблема) что я все неправильно сделал...
    • Автор:

      wilkinson
    • 6 лет назад
    • 0
  • Еще раз извиняюсь и прошу, не могли расписать нормально ) если вам это трудно, конечно же! Очень прошу!
  • а тут расписывать уже не нежно. все уже есть. интегрировать Вы умеете.
    • Автор:

      brogan
    • 6 лет назад
    • 0
  • Щас поробуем
  • если я правильно Вас понял, тоV=Vₓi+VₐjVₓ=bVₐ=c  здесь нет нижнего индекса Y, вместо него использовано  аX(t)=bt+C1y(t)=ct+C2, мы проинтегрировали уравнения скоростей.учитывая начальные условия получим С1=С2=0в итоге имеем  x=bt  y=ct  из первого t=x/b  y=(c/b)x вот уравнение, но судя по вашему решению уравнение скорости и v=bi+cxj?
    • Автор:

      chadkssp
    • 6 лет назад
    • 0
  • Добавить свой ответ

Еще вопросы

Войти через Google

или

Забыли пароль?

У меня нет аккаунта, я хочу Зарегистрироваться

How much to ban the user?
1 hour 1 day 100 years