• Откуда взялись числа снизу!!!!! ПОМОГИТЕ СРОЧНО пожалуйста

    question img

Ответы 2

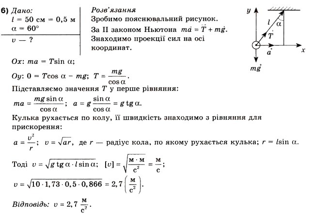
  • 10 - это g, постоянная, притяжение земли0.5 - это l, длина, данная в условииа 1.73 и 0.866 - это тангенс и синус угла в 60 градусов; это табличные значения
    • Автор:

      marcwwtb
    • 6 лет назад
    • 0
  • 10 - это g, постоянная, притяжение земли0.5 - это l, длина, данная в условииа 1.73 и 0.866 - это тангенс и синус угла в 60 градусов; это табличные значения
  • Добавить свой ответ

Еще вопросы

Войти через Google

или

Забыли пароль?

У меня нет аккаунта, я хочу Зарегистрироваться

How much to ban the user?
1 hour 1 day 100 years