• Задача по физике, помогите решить.
    (смотреть фото)

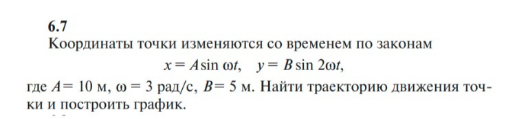
    question img

Ответы 1

  • **************************************************************
    answer img
  • Добавить свой ответ

Войти через Google

или

Забыли пароль?

У меня нет аккаунта, я хочу Зарегистрироваться

How much to ban the user?
1 hour 1 day 100 years