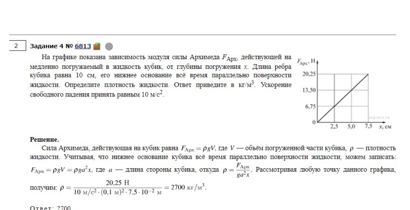
• Задача на силу Архимеда в закрепе. Вопрос: почему в формуле мы заменяем V на a^2x?

    question img

Ответы 4

  • А если тело будет не кубиком, а допустим, цилиндром, по какому принципу действовать?
  • А все, понятно
    • Автор:

      avahgwfx
    • 6 лет назад
    • 0
  • :) Конечно: площадь основания цилиндра - это круг радиуса R. Тогда будет V = pi*R^2*x...
  • Очень просто.

    В данном случае

    V - это объем;

    а - сторона кубика;

    x - высота погруженной в жидкость части тела.

    Отсюда:

    Площадь основания кубика:

    S = a·a = a²

    Объем погруженной части

    V = S·x = a²·x

    Understood? :))

  • Добавить свой ответ

Войти через Google

или

Забыли пароль?

У меня нет аккаунта, я хочу Зарегистрироваться

How much to ban the user?
1 hour 1 day 100 years