• Помогите

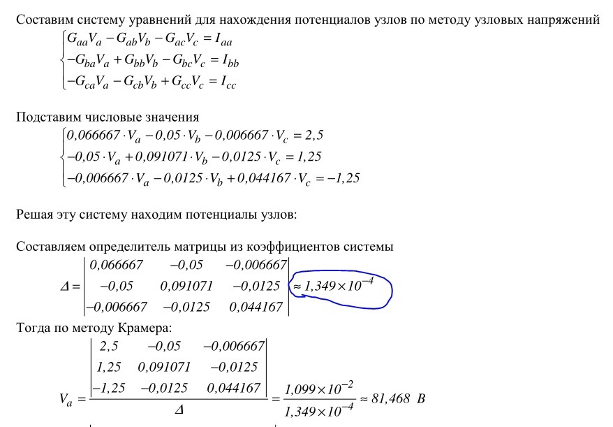
    не могу понять откуда берется число 1,349х10^-4

    question img

Ответы 2

  • спасибо большое\
    • Автор:

      bradyn
    • 6 лет назад
    • 0
  • Чтобы решить данный определитель, можно воспользоваться правилом треугольников (см. картинку).Решение вашего примера по правилу треугольников:∆ = 0,066667*0,091071*0,044167 + (-0,05)*(-0,0125)*(-0,006667) + (-0,05)*(-0,0125)*(-0,006667) - (-0,006667)*0,091071*(-0,006667) - (-0,05)*(-0,05)*0,044167 - (-0,0125)*(-0,0125)*0,066667 = 0,000268156 - 0,000004156 - 0,000004156 - 0,000004048 - 0,000110417 - 0,000010416 = 0,000134963 = 1,349 * 10^-4.
    answer img
  • Добавить свой ответ

Войти через Google

или

Забыли пароль?

У меня нет аккаунта, я хочу Зарегистрироваться

How much to ban the user?
1 hour 1 day 100 years