• 10 баллов.Как преобразовывать формулы.Подскажите плиз).​

    question img

Ответы 2

  • Спасибо большое)Как только будет возможность сделаю лучшим ответом.
    • Автор:

      gwendolen
    • 6 лет назад
    • 0
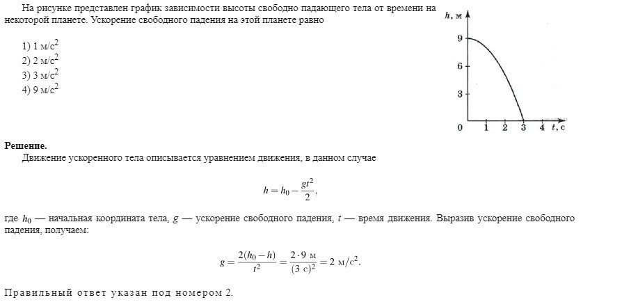
  • Сначало перенеси gt^2/2 в левую сторону а h  в правую, получится gt^2/2=h0-h, теперь домножим на 2 обе части

    gt^2=2(h0-h) и разделим обе части на t^2

    g=2(h0-h)/t^2

    • Автор:

      kassandra
    • 6 лет назад
    • 0
  • Добавить свой ответ

Войти через Google

или

Забыли пароль?

У меня нет аккаунта, я хочу Зарегистрироваться

How much to ban the user?
1 hour 1 day 100 years