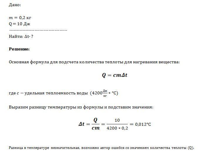
• На сколько градусов нагреется 0,2 кг воды, если ей передать 10 Дж теплоты ?

     

Ответы 1

  • Решение во вложении:
    answer img
    • Автор:

      janeviyi
    • 2 года назад
    • 3
  • Добавить свой ответ

Еще вопросы

Войти через Google

или

Забыли пароль?

У меня нет аккаунта, я хочу Зарегистрироваться

How much to ban the user?
1 hour 1 day 100 years