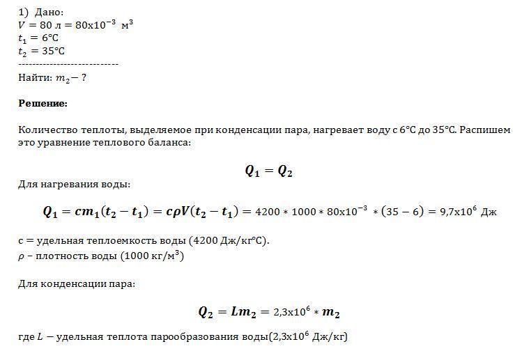
• 1 Сколько килограммов стоградусного пара потребуется для нагревания 80л воды от 6 до 35°С?

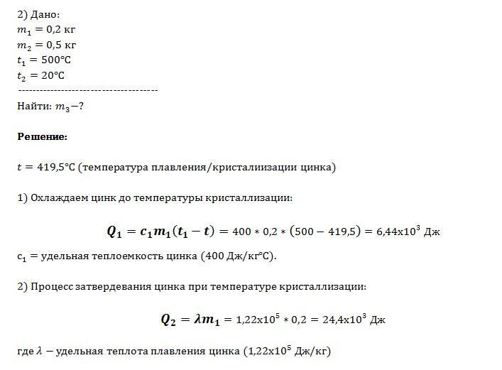
    2 В алюминиевом сосуде массой 500 г находится 200г цинка при температуре 500°С. Какое количество теплоты выделится при охлаждении сосуда с цинком до 20°С?

Ответы 1

  • Решение во вложениях:

    answer img
    answer img
    answer img
    answer img
    • Автор:

      tallyfuo6
    • 2 года назад
    • 2
  • Добавить свой ответ

Еще вопросы

Войти через Google

или

Забыли пароль?

У меня нет аккаунта, я хочу Зарегистрироваться

How much to ban the user?
1 hour 1 day 100 years