• Помогите пожалуйста, срочно!
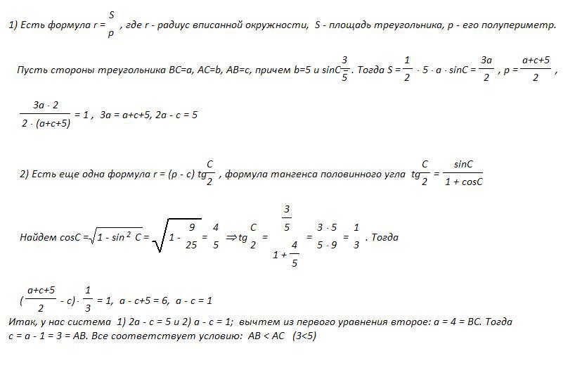
    В треугольнике АВС синус угла С равен 3/5, АС = 5, ВС = 4. Найдите радиус вписанной в этот треугольник окружности, если АВ<АС.

Ответы 1

  • вот, надеюсь поможет, эта картинка с решением
    answer img
    • Автор:

      aydankxo2
    • 2 года назад
    • 5
  • Добавить свой ответ

Войти через Google

или

Забыли пароль?

У меня нет аккаунта, я хочу Зарегистрироваться

How much to ban the user?
1 hour 1 day 100 years