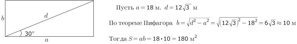
• Вычисли меньшую сторону и площадь прямоугольника, если его большая сторона равна 18 м, диагональ равна 12√3 м и образует с большей стороной угол 30 градусов.
    Ответ округлить

Ответы 1

  • Решение смотрите в закрепленной фотографии.
    answer img
  • Добавить свой ответ

Войти через Google

или

Забыли пароль?

У меня нет аккаунта, я хочу Зарегистрироваться

How much to ban the user?
1 hour 1 day 100 years