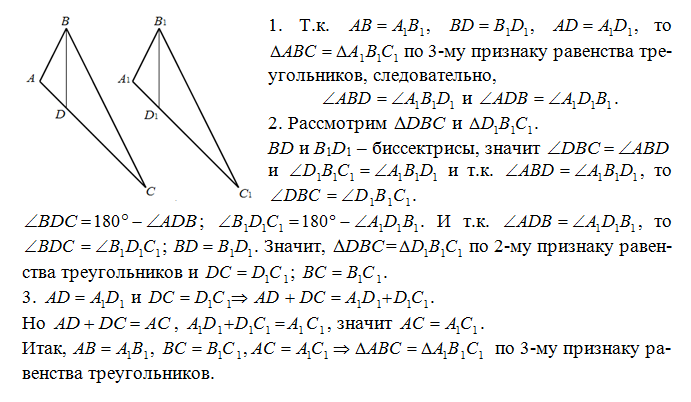
• отрезки bd и b1d1 биссектрисы треугольников abc и a1b1c1 соответственно, ab=a1b1, bd=b1d1, ad=a1d1. Докажите что треугольник abc = треугольнику a1b1c1.

Ответы 1

  • Решение во вложенном файле.
    answer img
  • Добавить свой ответ

Войти через Google

или

Забыли пароль?

У меня нет аккаунта, я хочу Зарегистрироваться

How much to ban the user?
1 hour 1 day 100 years