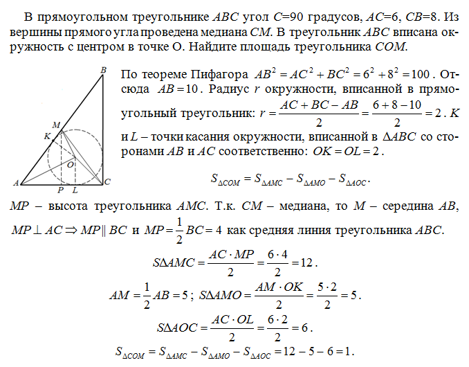
• В прямоугольном треугольнике АВС угол С=90 градусов, АС=6, СВ=8. Из вершины прямого угла проведена медиана СМ. В треугольник АВС вписана окружность с центром в точке О. Найдите площадь треугольника СОМ.

Ответы 1

  • Решение в приложении.
    answer img
  • Добавить свой ответ

Еще вопросы

Войти через Google

или

Забыли пароль?

У меня нет аккаунта, я хочу Зарегистрироваться

How much to ban the user?
1 hour 1 day 100 years