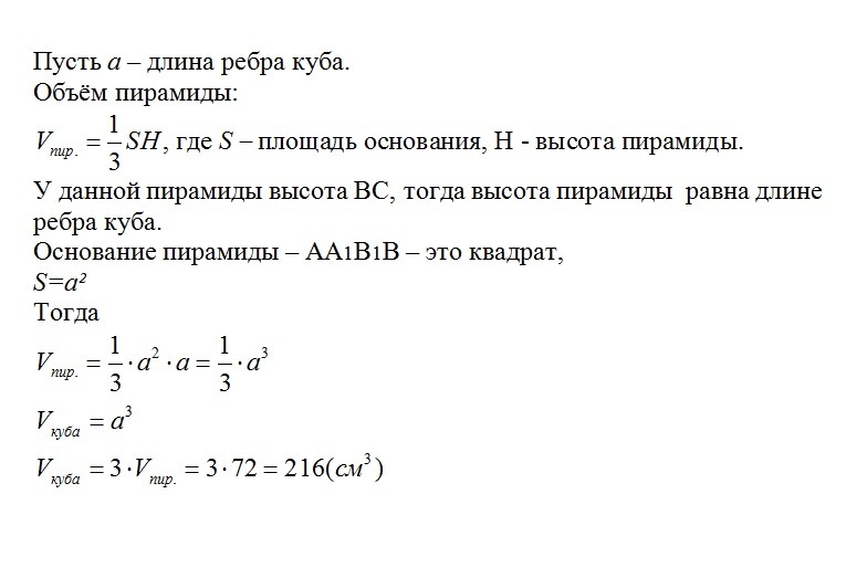
• ABCDA1B1C1D1 - куб. Объем пирамиды САА1В1В равен 72 см³. Найдите объём куба.

    question img

Ответы 1

  • Решение на приложенном изображении.
    answer img
  • Добавить свой ответ

Войти через Google

или

Забыли пароль?

У меня нет аккаунта, я хочу Зарегистрироваться

How much to ban the user?
1 hour 1 day 100 years