• помогите с геометрией. срочно. очень. ///Кроме второй. ///

    question img

Ответы 3

  • спасибо
  • Не за что)
    • Автор:

      molly87
    • 6 лет назад
    • 0
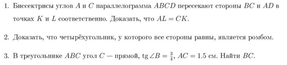
  • Треугольники LDC И KBA равны, т.к.:1)по свойству параллелограмма угол ABC=углу ADC.2) угол BAD=углу BCD, значит и угол BAK=углу LCD.3)По свойству параллелограммаAB=CD.Следовательно треугольники LDC и KBA равны по второму признаку равенства треугольников.А так как прилежащие стороны равных треугольников равны, то BK=LD. Значит, если BC=AD, то и KC=AL. ч.т.д.Задание 3.Тангенс угла B= AC/CB=3/4. Значит:BC=(4×1,5)/3=2см.Ответ :2см.
    • Автор:

      simba21
    • 6 лет назад
    • 0
  • Добавить свой ответ

Войти через Google

или

Забыли пароль?

У меня нет аккаунта, я хочу Зарегистрироваться

How much to ban the user?
1 hour 1 day 100 years