• Прошу помогите по геометрии( если не понятно могу перевести)

    question img

Ответы 1

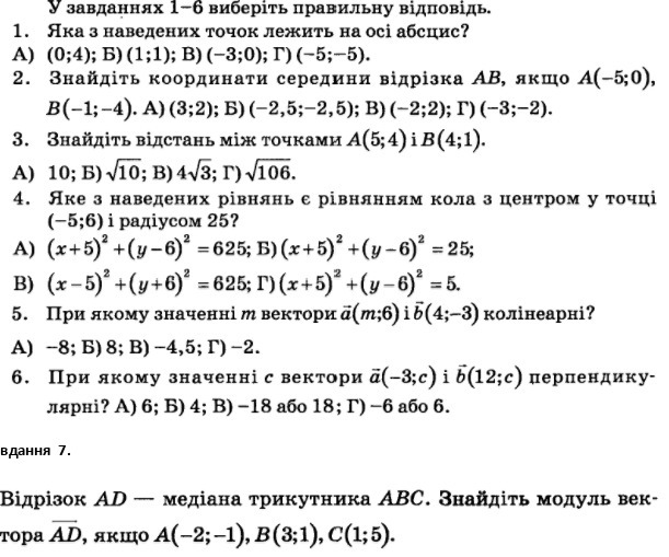
  • 1 Какие с наведенных точек лежит на оси абсцисс 2 Найдите координаты середины отрезка АВ, если (-5;0)3 Найдите расстояние между точками А(5;4) и В (4;1) 4 Какое с наведенных уравнений есть уравнением круга с центром в точке (-5;6) и радиусом 25 5 При каком значении м векторы (м;6) и b (4;-3)
  • Добавить свой ответ

Войти через Google

или

Забыли пароль?

У меня нет аккаунта, я хочу Зарегистрироваться

How much to ban the user?
1 hour 1 day 100 years