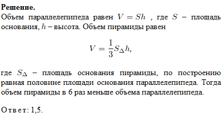
• объем параллелепипеда abcda1b1c1d1 равен 60. Найдите объем треугольной пирамиды abda1

Ответы 1

  • Вот такое решение нашла!
    answer img
    • Автор:

      izzylu0i
    • 2 года назад
    • 0
  • Добавить свой ответ

Войти через Google

или

Забыли пароль?

У меня нет аккаунта, я хочу Зарегистрироваться

How much to ban the user?
1 hour 1 day 100 years