• Ребят, очень нужна ваша помощь! Отдаю много баллов!
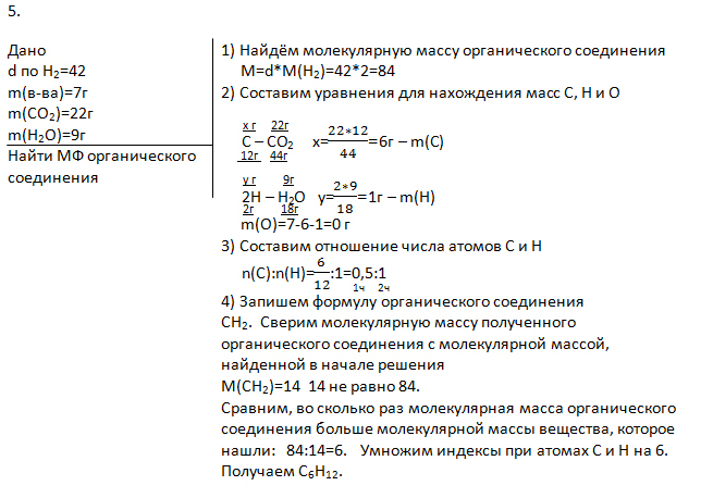
    Относительная плотность паров органического вещества по водороду равна 42. При сжигании 7 г этого вещества образуется 22 г диоксида углерода и 9 г воды. Выведите МФ органического соединения

Ответы 1

  •  . . . .. . . . . . . .
    answer img
    • Автор:

      nancy4xmv
    • 2 года назад
    • 19
  • Добавить свой ответ

Еще вопросы

Войти через Google

или

Забыли пароль?

У меня нет аккаунта, я хочу Зарегистрироваться

How much to ban the user?
1 hour 1 day 100 years