• Помогите срочно решить , буду очень благодарна ( вознаграждение 20)

    question img

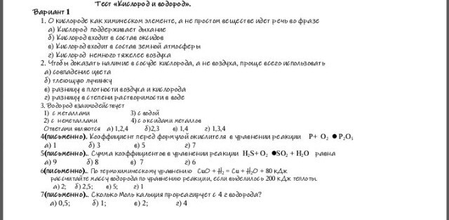
Ответы 1

  • 1б,2б,3а,4в.4Р+5О2+2Р2О55а.2Н2s+3O2=2SO2+2H2O6в n=200/80=2,5моль m(H2)=2,5x2=5г7а.Са+Н2=СаН2 n=4/2=2 моль согласно уравнению.
    • Автор:

      wilkins
    • 6 лет назад
    • 0
  • Добавить свой ответ

Войти через Google

или

Забыли пароль?

У меня нет аккаунта, я хочу Зарегистрироваться

How much to ban the user?
1 hour 1 day 100 years