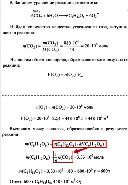
• Почему они так сделали? Почему n(C6H12O6) * M(C6H12O6) превратились в 1/6 (CO2)?

    question img

Ответы 5

  • Это я понял
  • Но куда делось M(C6H12O6)?
  • или там опечатка и не m(C2H12O6) = 1/6(CO2), a n(C2H12O6) = 1/6(CO2)?
    • Автор:

      juanadgqj
    • 6 лет назад
    • 0
  • Там они, скорее всего, не домножили ещё на М(С6Н12О6)
    • Автор:

      mittens
    • 6 лет назад
    • 0
  • Спасибо большое. Чтобы я без вас делал :)
    • Автор:

      pablo428
    • 6 лет назад
    • 0
  • Добавить свой ответ

Войти через Google

или

Забыли пароль?

У меня нет аккаунта, я хочу Зарегистрироваться

How much to ban the user?
1 hour 1 day 100 years