• Помогите пожалуйста с Д/З очень прошу заранее спасибо

    question img

Ответы 1

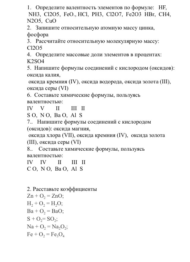
  • 1) H(1)F(1), N(3)H(1), Cl(5)O(2), Fe(2)O(2), H(1)Cl(1), P(3)H(1), Cl(7)O(2), Fe(3)O(2), H(1)Br(1), C(4)H(1), N(5)O(2), Cu(2)O(2)

    2) Ar(Zn) =63, Ar(P) = 31

    3) Mr(Cl2O5) = 35*2 + 16*5 = 150

    4) Mr(K2SO4) = 39*2 + 32 + 16*4 = 174

    W(K) = Ar(K) *n / Mr(K2SO4) *100% = 39*2 / 174 *100% = 45%

    W(S) = Ar(S) *n / Mr(K2SO4) *100% = 32 *1 / 174 *100% = 18%

    W(O) = Ar(O) *n / Mr(K2SO4) *100% = 16 * 4 / 174 *100% = 37%

    5) K2O, SiO2, H2O, N2O3, SO3

    6) SO2, N2O5, BaO, Al2S3

    7) MgO, Cl2O7, SiO2, N2O3, SO3

    8) CO2, NO2, BaO, Al2S3

    2) 2Zn + O2 = 2ZnO

    2H2 = O2 = 2H2O

    2Ba + O2 = 2BaO

    S + O2 = SO2

    2Na + O2 = Na2O2

    3Fe + 2O2 = Fe3O4

  • Добавить свой ответ

Войти через Google

или

Забыли пароль?

У меня нет аккаунта, я хочу Зарегистрироваться

How much to ban the user?
1 hour 1 day 100 years