• ПОМОГИТЕ ПОЖАЛУЙСТА ОЧЕНЬ СРОЧНО НАДО ЗА ЛУЧШИЙ И БЫСТРЫЙ ОТВЕТ + 40 БАЛЛОВ!!
    Составьте схему по следующему описанию:
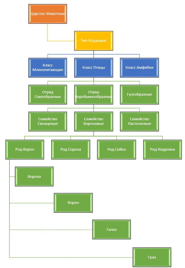
    Близкие виды объединяются в один род. Например: ворона, ворон, галка и грач объединены в род Ворон. Близкие роды объединяются в семейства: род Ворон, род Сорока, род Сойка, род Кедровка объединены в семейство Вороновые. В свою очередь, близкие семейства объединяются в отряды. Так, семейство Синицевые, семейство Вороновые, семейство Ласточковые принадлежат отряду Воробьинообразные. Близкие отряды составляют класс. Так, отряд Воробьинообразные, отряд Совообразные, отряд Гусеобразные принадлежат к классу Птицы. Близкие классы объединены в типы. Так, класс Птицы, класс Амфибии, класс Млекопитающие входят в тип Хордовые. В настоящее время выделяют до 25 различных типов животных. Все они объединены в царство Животные

Ответы 1

  • Ответ в прикрепленном документе документе. Для тех, у кого нет Microsoft Word, прикрепил еще и картинку. 
    answer img
    answer img
  • Добавить свой ответ

Войти через Google

или

Забыли пароль?

У меня нет аккаунта, я хочу Зарегистрироваться

How much to ban the user?
1 hour 1 day 100 years