• Ребят ,информатика EXCEL
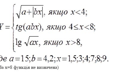
    Нужно ввести формулу в столбик "Y",чтобы оно правильно посчитало по формуле которая на фото 1 .

    question img
    question img

Ответы 6

  • :D
    • Автор:

      trujillo
    • 6 лет назад
    • 0
  • калькуляторщик ,в лс напиши срочно .
  • Срочно не всегда получается, я же не могу целый день за компьютером находиться.
    • Автор:

      georgie
    • 6 лет назад
    • 0
  • давай
  • Написал.
    • Автор:

      chang
    • 6 лет назад
    • 0
  • =ЕСЛИ(C3<4;КОРЕНЬ(A$3+ABS(B$3*C3));ЕСЛИ(И(C3>=4;C3<8);TAN(A$3*B$3*C3);ЕСЛИ(C3>8;LOG10(КОРЕНЬ(A$3*C3));"Не определено")))
  • Добавить свой ответ

Еще вопросы

Войти через Google

или

Забыли пароль?

У меня нет аккаунта, я хочу Зарегистрироваться

How much to ban the user?
1 hour 1 day 100 years