• Помогите решить задачу на языке программирования С
    (формулировка задачи на украинском и русском языке)

    question img
    question img

Ответы 3

  • Спасибо огромное
  • Пожалуйста.
    • Автор:

      bubbles
    • 6 лет назад
    • 0
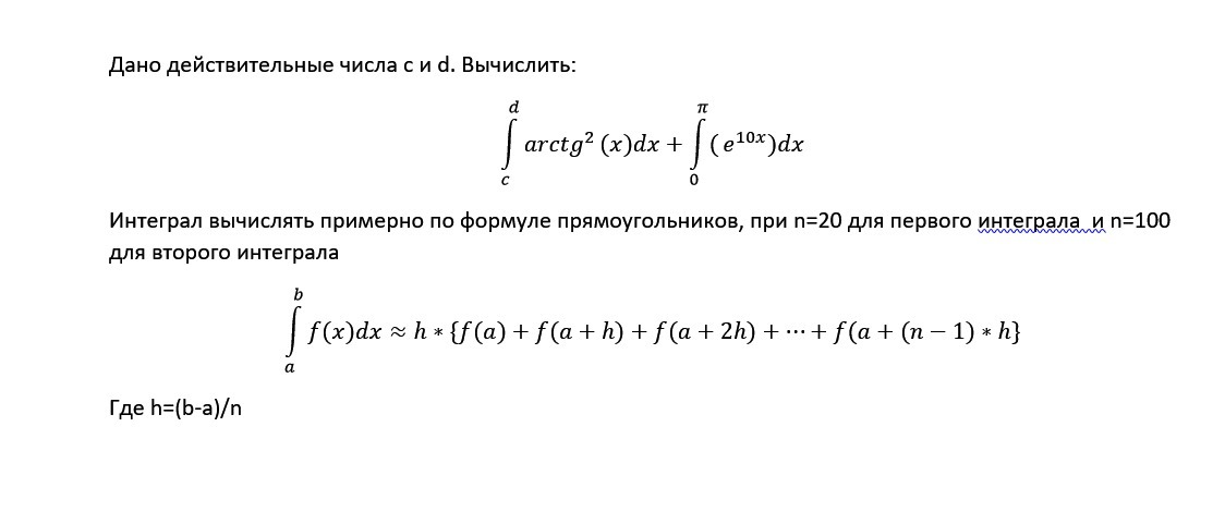
  • #include <stdio.h>#include <math.h>int main(void) {    const double pi=3.14159265359;    double c, d, h, i1=0, i2=0;    int n1=10, n2=100;    printf("c = ");    scanf("%lf",&c);    printf("d = ");    scanf("%lf",&d);    h=(d-c)/n1;    for (int i=0; i<n1; i++) i1 += pow(atan(c+i*h),2);    i1 *= h;    printf("I1 = %.4f", i1);        h=(pi-0)/n2;    for (int i=0; i<n2; i++) i2 += exp(10*(i*h));    i2 *= h;    printf("I2 = %.1f", i2);    return 0;}Пример:c = 2d = 5I1 = 4.8002I2 = 3747660340620.0
    • Автор:

      angie
    • 6 лет назад
    • 0
  • Добавить свой ответ

Еще вопросы

Войти через Google

или

Забыли пароль?

У меня нет аккаунта, я хочу Зарегистрироваться

How much to ban the user?
1 hour 1 day 100 years