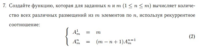
• Создайте функцию, которая для заданных и (1 ≤ n≤m ) вычисляет количе­
    ство всех различных размещений из элементов по , используя рекуррентное
    соотношение:


    C++

    question img

Ответы 6

  • do { cout<<"m = "; cin>>m; cout<<"n = "; cin>>n; if (n>m) cout<<"invalid input"<<endl; } while (m>=n);
  • еще вопрос по условию если n = 1 ?!?! программа крашнеться получаеться
  • Это не бесконечный ввод, а проверка на правильность ввода, n<=m. Какой смысл подсчитывать размещения из m элементов по n, если n = m ? Всего одно размещение и получите. Если хотите, чтобы программа работала при n = m, то замените строку while (m>=n); на строку while (m>n); , будет выдавать 1 программа.
  • ок спасибо
  • Пожалуйста.
    • Автор:

      riley100
    • 6 лет назад
    • 0
  • #include <iostream>#include <iomanip>using namespace std;int disp(int n,int m) {  if (n>1) return disp(n-1,m)*(m-n+1);  return m;}int main() {  int n,m;  do {    cout<<"m = "; cin>>m;    cout<<"n = "; cin>>n;     if (n>m) cout<<"invalid input"<<endl;  }    while (m>=n);    cout<<disp(n,m)<<endl;  system("pause");  return 0;}m = 5n = 220m = 6n = 3120
    • Автор:

      henry42
    • 6 лет назад
    • 0
  • Добавить свой ответ

Еще вопросы

Войти через Google

или

Забыли пароль?

У меня нет аккаунта, я хочу Зарегистрироваться

How much to ban the user?
1 hour 1 day 100 years