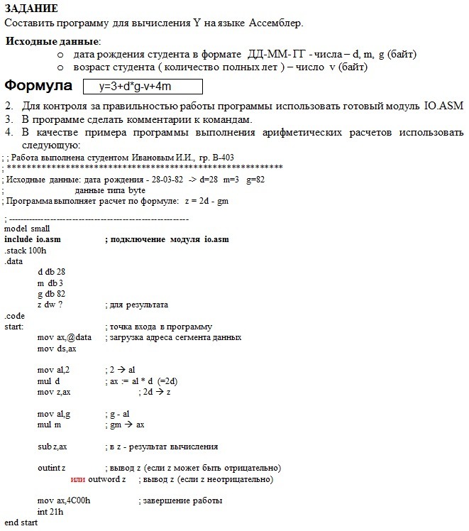
• Составить программу для вычисления Y на языке Ассемблер.
    Помогите пожалуйста написать программу! Я пробовала написать, у меня ничего не получилось, заранее вам спасибо!

    question img

Ответы 3

  • я извиняюсь, а это TASM, MASM, FASM или что-то ещё?. Мне пригодится, я не автор вопроса.
    • Автор:

      zachary
    • 6 лет назад
    • 0
  • Это ассемблер под DOS, т.к. используется прерывание DOS int 21 h, обычно под DOS - это TASM, MASM - под Windows, с FASM не работал.
  • благодарю
  • Добавить свой ответ

Еще вопросы

Войти через Google

или

Забыли пароль?

У меня нет аккаунта, я хочу Зарегистрироваться

How much to ban the user?
1 hour 1 day 100 years