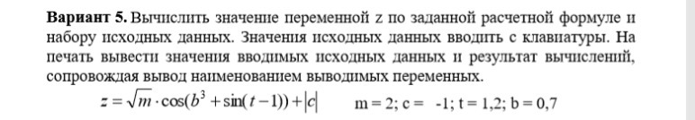
• Нужно сделать в c++, буду очень благодарен за помощь

    question img

Ответы 1

  • Если нужен ввод, раскомментируйте объект ввода

    #include <iostream>

    #include <clocale>

    #include <cmath>

    int main()

    {

    std::setlocale(LC_ALL, "Russian");

    float

     m = 2.f,

     c = -1.f,

     t = 1.2f,

     b = 0.7f;

    //std::cin >> m >> c >> t >> b;

    std::cout << "z = " << std::sqrt(m) * std::cos(std::pow(b, 3.0) + std::sin(t - 1)) + std::abs(c);

    std::system("PAUSE >> void");

    return 0;

    }

    answer img
    • Автор:

      rylan
    • 6 лет назад
    • 0
  • Добавить свой ответ

Войти через Google

или

Забыли пароль?

У меня нет аккаунта, я хочу Зарегистрироваться

How much to ban the user?
1 hour 1 day 100 years