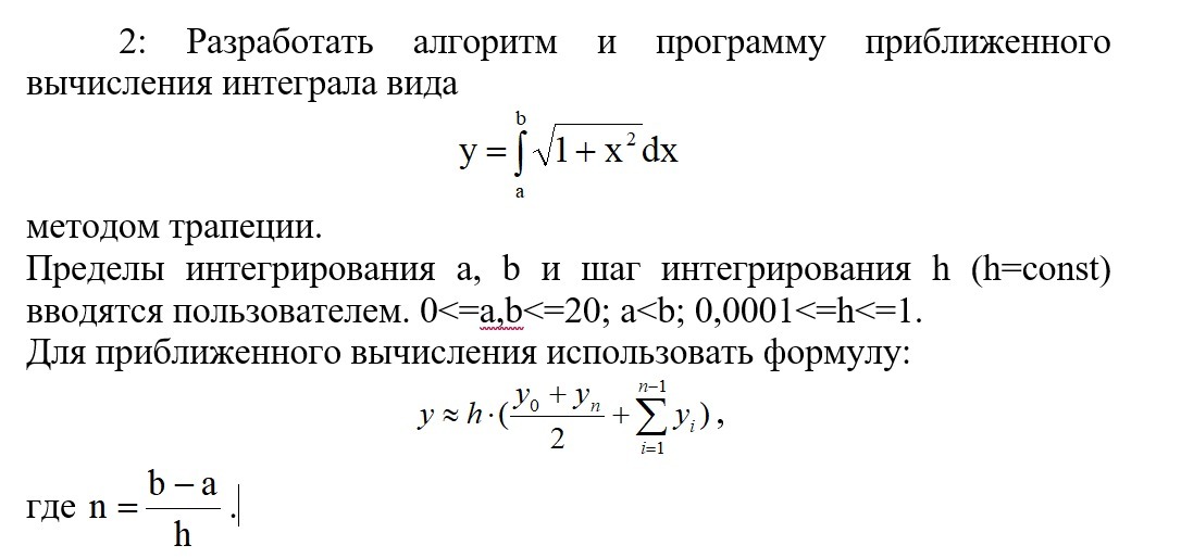
• 40 баллов. Вычисление приближенного значения интеграла методом трапеции.

    Первый курс, нужен алгоритм решения. В частности - интересует, что за y0, yn, yi. Так же - что за n-1 и i = 1 возле значка суммы.

    question img

Ответы 2

  • Интересует больше метод решения. И, собственно, откуда брать значения игриков.
  • я позже смогу ответ скинуть,эту же тему сейчас проходим
  • Добавить свой ответ

Войти через Google

или

Забыли пароль?

У меня нет аккаунта, я хочу Зарегистрироваться

How much to ban the user?
1 hour 1 day 100 years