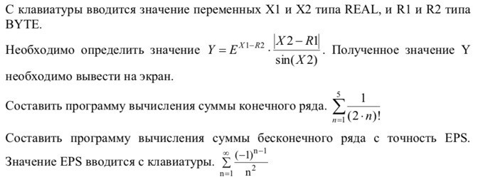
• Ребят, помогите. Паскаль. Вообще не понимаю, как это делается

    question img

Ответы 1

  • 1)

    var

       x1, x2, y : real;

       r1, r2 : byte;

       

    begin

       writeln('введите:');

       write('X1 = ');

       readln(x1);

       write('X2 = ');

       readln(x2);

       write('R1 = ');

       readln(r1);

       write('R2 = ');

       readln(r2);

       y := Power(10, x1-r2)*(abs(x2-r1)/sin(degToRad(x2)));

       writeln('Y = ', y);

    end.

    2)

    var s : real;

    begin

       for var n := 5 downto 1 do begin

           var fac : integer := 1;

           for var i := 1 to 2*n do fac *= i;

           s += 1/fac;

       end;

       writeln(s);

    end.

    3)

    var

       s, a, eps : real;

       n : integer;

       

    begin

       write('ввелте точность EPS = ');

       readln(eps);

       repeat

           n += 1;

           a := Power(-1, n-1)/sqr(n);

           if abs(a) <= eps then s += a;

       until abs(a) <= eps;

       writeln('S = ', s);

    end.

    надеюсь нигде в расчетах не накосячил...

  • Добавить свой ответ

Войти через Google

или

Забыли пароль?

У меня нет аккаунта, я хочу Зарегистрироваться

How much to ban the user?
1 hour 1 day 100 years