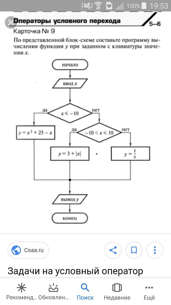
• Помогите пожалуйста!! Срочно!! По представленной блок - схеме Составьте программу вычесления функции у при заданном значении с клавиатуры значении х.

    question img

Ответы 1

  • var x: integer; y: real;

    begin

    readln(x);

    If x<=-10 then  

    y:=x*x+25-x

    else If (-10<x) and (x<=10) then

    y:=3+x

    else y:=1/x;

    writeln(y);

    end.

    • Автор:

      eviemckay
    • 6 лет назад
    • 0
  • Добавить свой ответ

Войти через Google

или

Забыли пароль?

У меня нет аккаунта, я хочу Зарегистрироваться

How much to ban the user?
1 hour 1 day 100 years