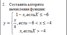
• задание по информатике, первый номер с 2 ветвями понял и сделал. как сделать с тремя и как будет выглядеть блок-схема? помогите, пожалуйста) записать надо в паскале и нарисовать блок схему.

    question img

Ответы 1

  • varx, y: real;beginwrite('Введите x: ');readln(x);if x <= -6 then y:=1-xelse if x <= -4 then y:=x/4else y:=x;writeln('y = ', y:4:2);end.
    answer img
    • Автор:

      darcy5som
    • 6 лет назад
    • 0
  • Добавить свой ответ

Еще вопросы

Войти через Google

или

Забыли пароль?

У меня нет аккаунта, я хочу Зарегистрироваться

How much to ban the user?
1 hour 1 day 100 years