• Ребята,срочно помогите!)Даю 100 баллов.Составить алгоритм решения задачи на языке C++ . В отчете предоставить три программы с разными операторами цикла (do ...while, while, for). В алгоритме и программе массивов не использовать.

    Я здесь набросал все ,что мог, помогите доработать, написать до конца все эти операторы в одну программу,не получается.

    #include <iostream>
    #include <cstdlib>
    #include <conio.h>
    #include <math.h>

    using namespace std;
    int main()
    {
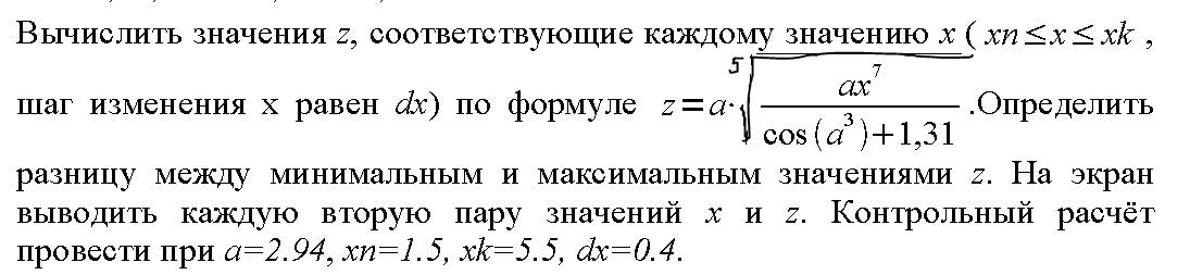
    float a,z,xn,xk,dx,R,max,min; float count=0,x;
    a = 2.94;xn = 1.5;xk = 5.5;dx = 0.4;
    while (xn <= xk)

    for (x >= xn; x <= xk; x+=dx, dx = dx + 0.4)
    {
    do
    {
    z = a*pow((a*x*x*x*x*x*x*x/cos(a*a*a)+1,31),(1/5));
    printf("X = %10f, Z = %10f ", x, z);
    dx = dx + 0.4;
    }
    while (x <= xk);
    return 0;
    }
    {
    max = x;min = z;
    if (x > max) max = x;
    if (z < max) min = z;
    if (count > 2) count = 0;
    if (count == 2) printf("X = %10f, Z = %10f ", x, z); 
    count=0; 
    }
    cout<<"max="<<max<<"\t min="<<min<<"";
    cout<<"R="<<min-max<<"";
    system("PAUSE");
    return 0;
    }

    question img

Ответы 2

  • Остались вопросы - пишите в ЛС
  • #include <iostream>#include <cmath>float func(float a, float x){    return a * pow(a * pow(x, 7) / (cos(pow(a, 3)) + 1.31), 0.2);}int main(){    float xn = 1.5, a = 2.94, xk = 5.5, dx = 0.4;    float x = xn;    int i = 0;    float min_ = func(a, xn), max_ = func(a, xn);    std::cout << "WHILE: " << std::endl;    while(x < xk)    {        if(min_ > func(a, x))            min_ = func(a, x);        if(max_ < func(a, x))            max_ = func(a, x);        ++i;        if(i % 2 == 0)            std::cout << x << " " << func(a, x) << std::endl;        x += dx;    }    std::cout << "MAX - MIN: " << max_ - min_ << std::endl;    std::cout << std::endl << "DO WHILE: " << std::endl;    x = xn;    i = 0;    min_ = func(a, xn), max_ = func(a, xn);    do    {        ++i;        if(min_ > func(a, x))            min_ = func(a, x);        if(max_ < func(a, x))            max_ = func(a, x);        if(i % 2 == 0)            std::cout << x << " " << func(a, x) << std::endl;        x += dx;    }    while(x <= xk);    std::cout << "MAX - MIN: " << max_ - min_ << std::endl;    x = xn;    i = 0;    min_ = func(a, xn), max_ = func(a, xn);    std::cout << std::endl << "FOR: " << std::endl;    for(i = 1; x < xk; ++i)    {        if(min_ > func(a, x))            min_ = func(a, x);        if(max_ < func(a, x))            max_ = func(a, x);        if(i % 2 == 0)            std::cout << x << " " << func(a, x) << std::endl;        x += dx;    }    std::cout << "MAX - MIN: " << max_ - min_ << std::endl;}
  • Добавить свой ответ

Войти через Google

или

Забыли пароль?

У меня нет аккаунта, я хочу Зарегистрироваться

How much to ban the user?
1 hour 1 day 100 years