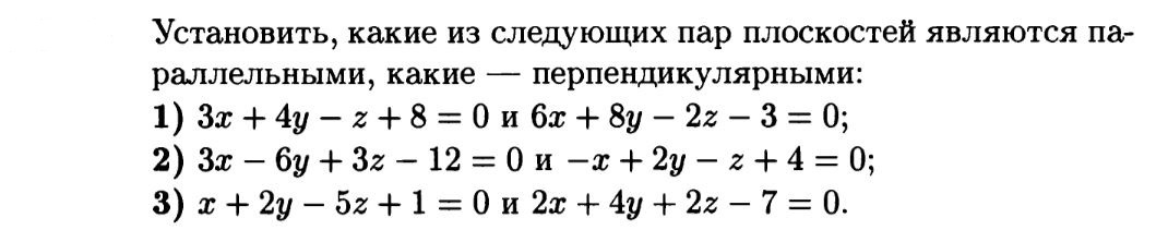
Для плоскости, заданной уравнением

вектор с координатами
)
является вектором нормали (перпендикулярен к плоскости)Таким образом, если для двух плоскостей нормальные вектора коллинеарны - то плоскости - параллельны, а если перпендикулярны - то перпендикулярны и плоскости.Проверим для наших примеров.a)
 = \frac{1}{2}*(6;8;-2))
Вектора коллинеарны -> плоскости - параллельныb)
 = -3*(-1;2;-1))
Вектора коллинеарны -> плоскости - параллельныБолее того, для параметра D также верно

т.е. плоскости не просто параллельны, но и совпадаютc)
 = \frac{1}{2}*(2;4;-10)e\frac{1}{2}*(2;4;2))
Вектора не коллинеарны -> плоскости - не параллельны.Проверим ортогональность векторов
*(2;4;2)=1*2+2*4-5*2=2+8-10=0)
Скалярное произведение векторов равно 0 -> вектора перпендикулярны -> плоскости перпендикулярны