• решите систему уравнений с логарифмами(сложно).СПААААСИТЕ МЕНЯ

    question img

Ответы 1

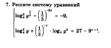
  •  \left\{\begin{array}{l} \log^3_4{ y^\frac{1}{3} } - ( \frac{1}{3} )^{-3x} = -9 , \\\\ \log^2_4{y} + ( \frac{1}{3} )^{-x} \cdot \log_4{ y^3 } = 27 - 9^{x+1} ; \end{array}ight  \left\{\begin{array}{l} ( \frac{1}{3} \log_4{y} )^3 - 3^{3x} = -3^2 , \\\\ \log^2_4{y} + 3 \cdot 3^x \cdot \log_4{y} = 3^3 - 9 \cdot 3^{2x} ; \end{array}ight  \left\{\begin{array}{l} \frac{1}{3^3} ( \log_4{y} )^3 - ( 3^x )^3 = -3^2 , \\\\ \log^2_4{y} + ( 3 \cdot 3^x ) \cdot \log_4{y} + (3 \cdot 3^x)^2 = 3^3 ; \end{array}ight  \left\{\begin{array}{l} ( \log_4{y} )^3 - ( 3 \cdot 3^x )^3 = -3^5 , \\ ( \log_4{y} )^2 + ( 3 \cdot 3^x ) \cdot \log_4{y} + (3 \cdot 3^x)^2 = 3^3 ; \end{array}ight  \left\{\begin{array}{l} u = \log_4{y} , \\ k = 3 \cdot 3^x , \\ u^3 - k^3 = -3^5 , \\ u^2 + uk + k^2 = 3^3 ; \end{array}ight  \left\{\begin{array}{l} u = \log_4{y} , \ \ k = 3 \cdot 3^x , \\ ( u - k ) ( u^2 + uk + k^2 ) = -3^5 , \\ u^2 + uk + k^2 = 3^3 ; \end{array}ight  \left\{\begin{array}{l} u = \log_4{y} , \ \ k = 3 \cdot 3^x , \\ ( u - k ) \cdot 3^3 = -3^5 , \\ u^2 + uk + k^2 = 3^3 ; \end{array}ight  \left\{\begin{array}{l} u = \log_4{y} , \ \ k = 3 \cdot 3^x , \\ u - k = -3^2 , \\ u^2 + uk + k^2 = 3^3 ; \end{array}ight  \left\{\begin{array}{l} u = \log_4{y} , \ \ k = 3 \cdot 3^x , \\ u = k - 3^2 , \\ \left|\begin{array}{l} ( k - 3^2 )^2 + k ( k - 3^2 ) + k^2 = 3^3 ; \\ k^2 - 2 \cdot 3^2 k + 3^4 + k^2 - 3^2 k + k^2 = 3^3 ; \\ 3 k^2 - 3 \cdot 3^2 k + 3^4 = 3^3 ; \\ k^2 - 9 k + 18 = 0 ; \\ D = 9^2 - 4 \cdot 18 = 9 = 3^2 ; \\ k_{1,2} = \frac{ 9 \pm 3 }{2} ; \end{array}ight \end{array}ight  \left\{\begin{array}{l} k_{1,2} \in \{ 3 , 6 \} , \\ u_{1,2} \in \{ -6 , -3 \} , \\ 3 \cdot 3^{ x_{1,2} } \in \{ 3 , 6 \} , \\ \log_4{ y_{1,2} } \in \{ -6 , -3 \} ; \end{array}ight  \left\{\begin{array}{l} 3^x_{1,2} \in \{ 1 , 2 \} , \\ y_{1,2} \in \{ 4^{-6} , 4^{-3} \} ; \end{array}ight  ( x ; y ) \in \{ ( 0 ; \frac{1}{4096} ) , ( \ \log_3{2} \ ; \frac{1}{64} ) \} ;О т в е т :  \{ ( 0 ; \frac{1}{4096} ) , ( \ \log_3{2} \ ; \frac{1}{64} ) \} .
  • Добавить свой ответ

Войти через Google

или

Забыли пароль?

У меня нет аккаунта, я хочу Зарегистрироваться

How much to ban the user?
1 hour 1 day 100 years