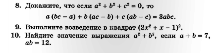
• решите пожалуйста(на фото все).
    ___________
    отмечу как лучшее

    question img
    question img

Ответы 1

  • 1) x² - 2x + 1 при x = -5(x-1)² = -6² = 36 2) 5a²(2a²-a+3) = 10a⁴ - 5a³ + 15a²3) (c-2x)(3c-4x) = 3c² -4cx - 6cx +8x² = 3c² - 10cx + 8x²4) (a+2b)² = a² + 4ab + 4b² 5) x(3x-4) - (x+1)(x-3) = 3x² - 4x - x² + 3x -x +3 = 2x²-2x+36) (2a-c)² - с(a-c) = 4a² - 4ac + c² - ac + c² = 4a² - 5ac + 2c²7) a² - 2a + 1 = (a-1)²8) a²+b²+c²=0a(bc-a) + b(ac-b) + c(ab-c) = 3abc abc - a² + abc - b² + abc - c² = 3abc3abc - (a²+b²+c²) = 3abc3abc - 0 = 3abc9) (2x²+x-1)² = 4x⁴+x²+1-4x²-2x+2x³10) a+b = 7ab = 10Это части теоремы Виета. По ней нашли корни: a = 2, b = 52²+5² = 4+25 = 29
  • Добавить свой ответ

Еще вопросы

Войти через Google

или

Забыли пароль?

У меня нет аккаунта, я хочу Зарегистрироваться

How much to ban the user?
1 hour 1 day 100 years