• Помогите с тригонометр. пожалуйста!!) если не трудно + объяснение)))

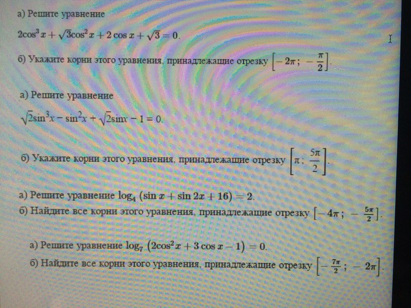
    question img

Ответы 1

  • 1. Метод замены переменной.  cosx=t,2t³ + √3 t² +2t +√3 = 0. На множители разложим левую часть.t²(2t+√3) + (2t + √3) = 0(2t +√3)(t² +1) =02t =-√3 или t² = -1.t = -√3/2 . Второе ур. корней не иеет.cos x = -√3/2x = +-2π/3 +2πn, n∈Z. Теперь перебираем целые числа и проверяем принадлежность корней заданному промежутку. Получим х =-2π/3 при п = 0 и -4π/3 при п =-1. Пример 3. Т.к. 2  равно логарифму 16 по основанию 4, то у нас получится тригонометрическое уравнение  sinx + sin 2x = 16 = 16sin x + 2sin x *cos x = 0sinx(1 + 2cosx) = 0sinx= 0 или cosx = -1/2x=πn, n∈Z; x = +-2π/3 +2πn, n∈Z. На промежутке находятся корни  -4π; -3π; -8π/3; -10π/3. 
  • Добавить свой ответ

Войти через Google

или

Забыли пароль?

У меня нет аккаунта, я хочу Зарегистрироваться

How much to ban the user?
1 hour 1 day 100 years