• Как получить числитель выделенной дроби.
    Необходимо описание действий

    question img

Ответы 2

  • Точно!
    • Автор:

      aceleach
    • 6 лет назад
    • 0
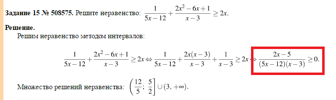
  • 1/(5x-12)+2x(x-3)/(x-3)+1/(x-3) больше или равно 2х

    второе слагаемое сокращается на (х-3):

    1/(5х-12)+2х+1/(х-3) больше или равно 2х

    2х переносим влево, а оставшиеся дроби приводим к общему знаменателю:

    ((х-3)+(5х-12))/(5х-12)(х-3) больше или равно 2х-2х

    (х-3+5х-12)/(5х-12)(х-3) больше или равно 0

    (6х-15)/((5х-12)(х-3) больше или равно 0

    в числителе выносим за скобки общий множитель : 3

    3(2х-5)/(5х-12)(х-3) больше или равно 0

    3 больше 0, от неё никак не зависит знак дроби, поэтому её можно просто убрать (проигнорировать, т.к. не влияет на знак)

    (2х-5)/(5х-12)(х-3) больше или равно 0

    • Автор:

      nathanael
    • 6 лет назад
    • 0
  • Добавить свой ответ

Войти через Google

или

Забыли пароль?

У меня нет аккаунта, я хочу Зарегистрироваться

How much to ban the user?
1 hour 1 day 100 years