• Помогите пожалуйста с заданиями( если можно с решением)

    question img

Ответы 2

  • спасибо
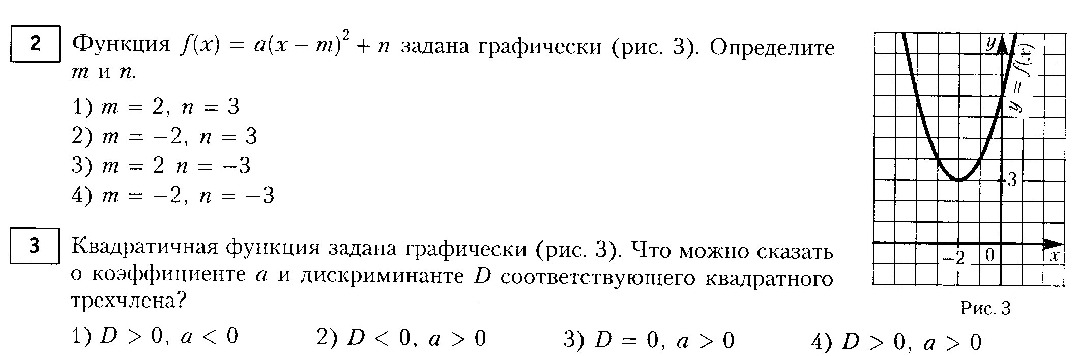
  • Задание 2.Значение n=+3 -  поднята вверх.Значение m = +2 ( при этом получается минимум при х= -2 = 0)ОТВЕТ - 1.Задание 3.Коэффициент а  > 0 - ветви параболы направлены в вверх.Дискриминант D < 0 - нет корней уравнения - пересечения с осью Х.ОТВЕТ - 2
    • Автор:

      bunnylhja
    • 6 лет назад
    • 0
  • Добавить свой ответ

Войти через Google

или

Забыли пароль?

У меня нет аккаунта, я хочу Зарегистрироваться

How much to ban the user?
1 hour 1 day 100 years