• Помогите пожалуйста с заданиями( если можно с решением)

    question img

Ответы 3

  • Спасибо
  • В какой-то задаче можно написать (x-m)= 0 при х = -2 получаем: -2 -m = 0 m=2.
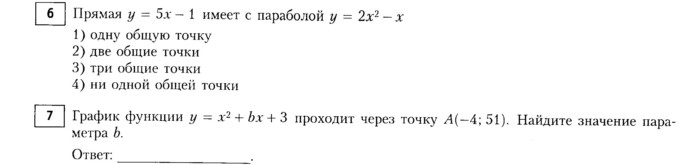
  • Задача 6 - Одна точка пересечения - ОТВЕТ 1.Построен график.Задача 7 Подставили координаты точки А.51 = (-4)² + b*(-4) + 34b = 16+3-51 = 32b = -8 - ОТВЕТ
    answer img
    • Автор:

      jerome
    • 6 лет назад
    • 0
  • Добавить свой ответ

Войти через Google

или

Забыли пароль?

У меня нет аккаунта, я хочу Зарегистрироваться

How much to ban the user?
1 hour 1 day 100 years