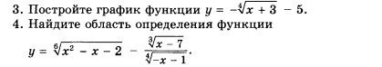
• СРОЧНО!ПОЖАЛУЙСТА! Найдите область определения функции

    question img

Ответы 2

  • Это только 4 задание?
  • корень квадратный существует из неотрицательных чисел, знаменатель не равен 0 { x²-x-2≥0    { x²-x-2≥0   {x²-x-2≥0   -x-1>0           -x>1         x<-1   найдем корни трехчлена х²-х-2   D=1+8=9  x1=1+3/2=2  x2=1-3/2=-1  ___________________________       +     -1     -      2      +   ______________________________        +     -1        -    x∈(-∞. -1)
    • Автор:

      trenton
    • 6 лет назад
    • 0
  • Добавить свой ответ

Войти через Google

или

Забыли пароль?

У меня нет аккаунта, я хочу Зарегистрироваться

How much to ban the user?
1 hour 1 day 100 years