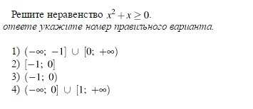
• Ре­ши­те не­ра­вен­ство .
    В от­ве­те ука­жи­те номер пра­виль­но­го ва­ри­ан­та.

    question img

Ответы 2

  • сперва реши дискриминантом если там числа нет то за место него поставь 0 ответ вроде бы        4
    • Автор:

      ahmady7eq
    • 6 лет назад
    • 0
  • Ответ под номером 2 [-1;0]
    • Автор:

      freddy
    • 6 лет назад
    • 0
  • Добавить свой ответ

Войти через Google

или

Забыли пароль?

У меня нет аккаунта, я хочу Зарегистрироваться

How much to ban the user?
1 hour 1 day 100 years