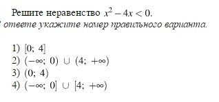
• Ре­ши­те не­ра­вен­ство
    В от­ве­те ука­жи­те номер пра­виль­но­го ва­ри­ан­та.

    question img

Ответы 1

  • f (x)=x^2-4xx^2-4x=0x (x-4)=0x=0 или x-4=0_______x=4+++++\0----------4/+++++++----------/-----------/-----------Ответ: 3)
    • Автор:

      victorio
    • 6 лет назад
    • 0
  • Добавить свой ответ

Еще вопросы

Войти через Google

или

Забыли пароль?

У меня нет аккаунта, я хочу Зарегистрироваться

How much to ban the user?
1 hour 1 day 100 years