• срочно, помогите пожалуйста, желательно с пояснениями и расписано

    question img

Ответы 1

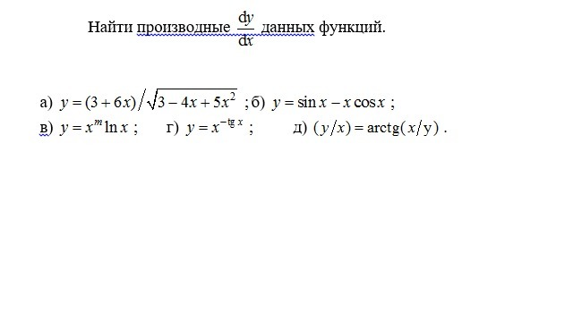
  • a) y=(3+6x)/(√(3-4x+5x²)            6√(3-4x+5x²)-(3+6x)(-4+10x)                                 -----------------                                  2√(3-4x+5x²)                 6(3-4x+5x²)-(3+6x)(-2+5x)y' = -------------------------------------------- = -----------------------------------------=                (3-4x+5x²)                                   (3-4x+5x²) √(3-4x+5x²)      30x²-24x+18 +6+12x-15x-30x²                  -27x +24= -----------------------------------------  = ---------------------------------------    (3-4x+5x²) √(3-4x+5x²)                       (3-4x+5x²) √(3-4x+5x²) б)  у=sinx-xcosx     y'= cosx-(cosx-x·sinx)в)  у=(x^m)㏑x     y'=mx^(m-1)㏑x  +(x^m)/x= mx^(m-1)㏑x  +x^(m-1)=x^(m-1)(m㏑x +1)г)  y=x^(-tgx)ln y = -tgx ·lnxy'/y = -[(1/cos²x)lnx+(tgx)/x]   ⇒  y' = -y[(1/cos²x)lnx+(tgx)/x] y' = -x^(-tgx)·[(1/cos²x)lnx+(tgx)/x]д)  y/x= arctg(x/y)   (y'x -y)/x²={1/(1+(x/y)²)}·{(y-y'x)/y²}  y'·(1/x+x/(x²+y²))=y/(x²+y²)-y/x²y'=y(1/(x²+y²)-1/x²)/(1/x+x/(x²+y²))y'=-y³/(x(x²+y²-1))
    • Автор:

      ricky154
    • 6 лет назад
    • 0
  • Добавить свой ответ

Войти через Google

или

Забыли пароль?

У меня нет аккаунта, я хочу Зарегистрироваться

How much to ban the user?
1 hour 1 day 100 years